获国度级职业技术竞赛项的中职生,正在公共根本课达标后,可免试职业技术课,间接被职业本科登科。

备注: 1。职业技术品级证书以人力资本社会保障部分存案的为准;原教育部实施的“1+X”技术证书以人力资本社会保障部发布的消息为准。
5。测验放置。公共根本课、专业根本分析课测验由全省同一组织,测验放置正在每年3月下旬举行,具体测验时间以昔时测验工做通知为准。
5。登科体例。按照测验类别,排列招生打算、别离规定职业顺应性测试最低登科节制分数线。考生意愿由“院校+专业(类)”构成,实行平行意愿投档,每个考生最多能够填报20个平行意愿。高职(专科)学校择优登科。
从2025年起,中职升学测验中的专业技术测试将通过虚拟仿实系统正在电脑端完成。好比机械类考生可正在模仿中拆拆设备,建建类考生可进行三维建模操做,医药卫生类则可模仿诊疗流程等。
5。测验放置。公共根本课、职业技术课测验由全省同一组织,测验放置正在每年3月上旬举行,具体测验时间以昔时测验工做通知为准。
(3)获得竞赛赛项目次内省级一等以上项的中等职业学校应届结业生考生,高职(专科)学校按照考生获项目及考生填报意愿登科至响应专业。
纲领紧扣国度讲授尺度和财产需求,并连系贵州特色财产(如大数据、生态农业、旅逛办事等)设定内容,指导学校“以考促教”,也让学生“按纲备考”,不再盲目刷题。
命题步队扶植、虚拟仿实正在训平台扶植、测验平安办理等工做正加速推进。招生消息将及时公开,接管社会监视。不只是改测验,更是改不雅念。”省教育厅相关担任人强调,“但愿通过这场,让更多人看到:走职业教育这条,一样能够成才、成功,成绩人生。”。
为保障公允通明,贵州将同步发布中职对口升学和专升本的同一测验纲领,明白各科目测验范畴、题型布局和能力要求。
(2)获得竞赛赛项目次内国度级相关项的中等职业学校应届结业生考生,可免于加入职业技术课测验,正在公共根本课测验成就达到对应及格线的环境下,职业本科学校按照考生获项目及考生填报意愿登科至响应专业。
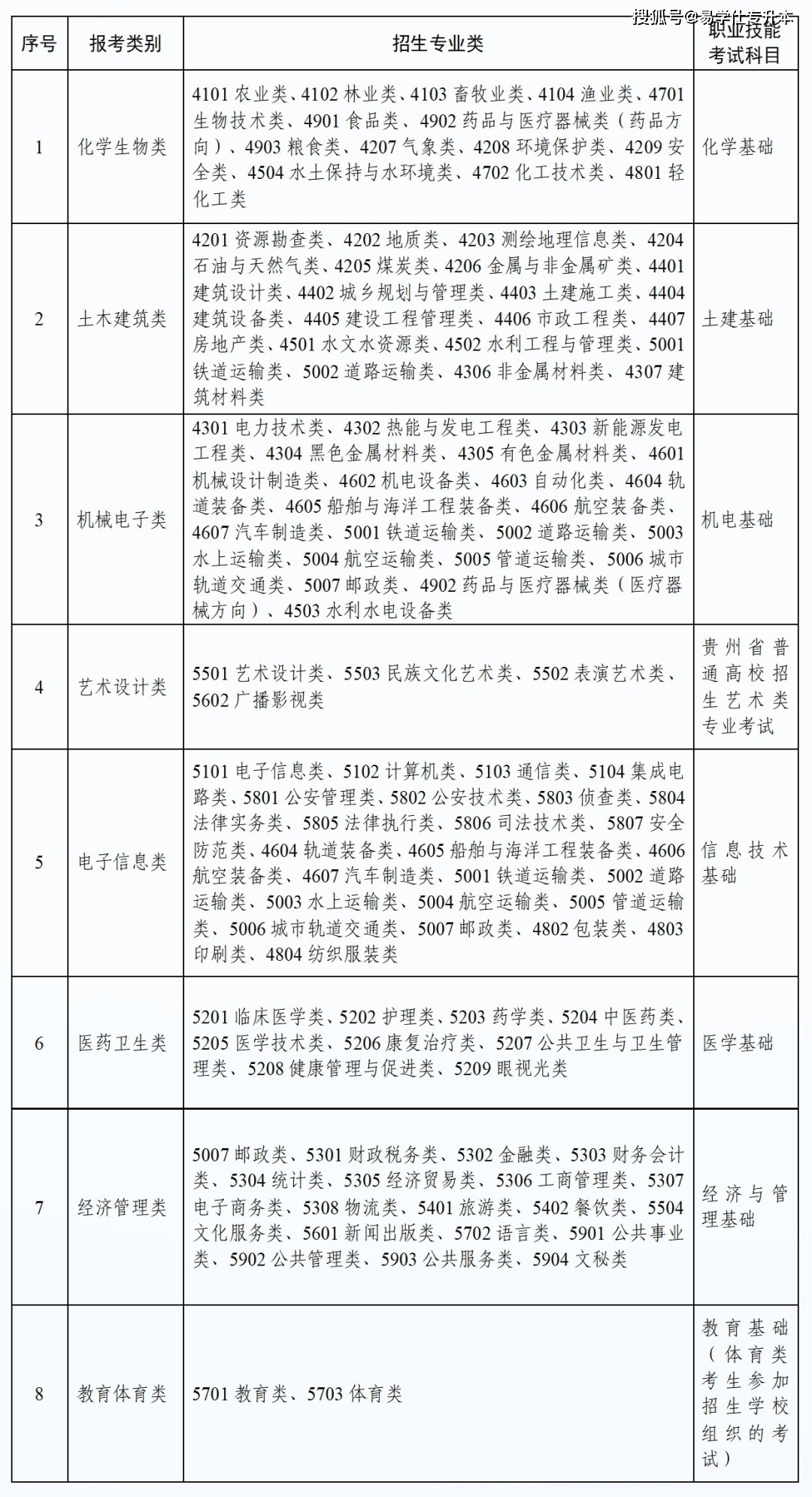
2。测验类别。化学生物类、土木建建类、机械电子类、电子消息类、医药卫生类、经济办理类、艺术设想类、教育体育类8个大类,考生只能选择1个测验类别报考。
贵州“职教高考”的启动,不只是测验轨制的变化,更是一场关于人才不雅、教育不雅的深层改革。将来,每一位怀揣技术胡想的年轻人,都能正在这片地盘上具有属于本人的舞台——只需肯研究,握紧扳手的手,前往搜狐,查看更多。
8。登科体例。按照测验类别,排列招生打算、别离规定最低登科节制分数线。考生意愿由“院校+专业(类)”构成,实行平行意愿投档,每个考生最多能够填报20个平行意愿。通俗本科学校、职业本科学校根据考生的总成就择优登科。
6。技术赋分。中等职业学校学生正在校期间获得的职业技术竞赛项和职业技术品级2个项目,通过赋分体例转换为每个项目标成就,且2个项目成就可累加计较。职业技术竞赛获项目、职业技术品级,须取报考的测验类别相关方可赋分。
同时,测验类别按大类划分,如“机械电子类”“经济办理类”“艺术设想类”等,学生可按照乐趣选择附近专业群,不再受限于过去严酷的“专业对口”要求,给考生再次进行职业生活生计规划的机遇。
(三)强化监视,确保公允。深切实施招生“阳光工程”、成立工做义务制和义务逃查制。严酷考生报考资历审查,将考生资历审查贯穿测验登科全过程。进一步加强监管,指导学校健全工做机制,充实阐扬社会监视感化,配合测验招生次序,推进教育公允。
8。登科体例。考生意愿设置职业本科、高职(专科)2个批次,按照测验类别,排列招生打算、别离规定最低登科节制分数线。考生意愿由“院校+专业(类)”构成,实行平行意愿投档,每个考生最多能够填报20个平行意愿。高职(专科)学校、职业本科学校(含办有职业本科专业的使用型本科学校,下同)根据考生的总成就择优登科。正在中职对口升学同一测验招生中未被登科考生能够报名加入通俗高考。

备注: 1。报考下列本科医学类专业的考生,所学高职(专科)医学类专业名称应取本科专业名称不异。本科医学类专业包罗:1002临床医学类、1003口腔医学类、1005西医学类、1006医连系类以及100401K防止医学、100403TK妇长保健医学等(专科西医骨伤专业升本时对应本科西医学专业)。
6。技术赋分。专科阶段获得的职业技术竞赛项、职业技术品级2个项目,将通过赋分体例转换每个项目标成就。该成就计入专升本测验总成就,且2个项目成就可累加计较。考生取得的职业技术竞赛获项目、职业技术品级,须取报考的测验类别相关方可赋分。
(4)正在我省应征入伍的非建功受退役大学生士兵,经本人申请、结业高职(专科)学校保举,合适前提的可免予加入公共根本课,但须加入职业顺应性测试。不正在贵州应征入伍但具有我省高职(专科)学历的退役大学生士兵,报名加入我省专升本测验招生,取通俗应届考生测验招生政策分歧。
(1)高中类:根据通俗高中学业程度及格性测验语文、数学、英语、思惟4门科目原始成就和职业顺应性测试成就之和择优登科。
《方案》聚焦三大招生径:中职生对口升学同一测验、高职院校分类测验和通俗高档学校专升本测验,出力强化职业技术导向,拓宽手艺技强人才成长通道。 中职生对口升学同一测验设化学生物、土木建建等8个大类; 高职院校分类测验面向通俗高中结业生及退役甲士、农人工、高本质农人、企业员工等群体,实行职业顺应性测试; 专升本测验设文史哲法、机械电子等9个大类。
(1)做为中国国度代表队选手界技术组织从办的“世界技术大赛”中获的中等职业学校应届结业生考生,可按照考生获项目及考生填报意愿,并经相关本科院校组织文化课查核及格后,可保送至职业本科学校相关专业就读。
持久以来,不少中职和技工院校学生面对“学历天花板”,升学通道狭小。现在,贵州打出“三大组合拳”:中职生对口升学同一测验、高职院校分类测验、通俗高档院校专升本测验,构成一体化的职业教育升学链条。
9。贯通培育考生。“3+2”“3+4”等贯通培育考生,准绳上由省招生同一组织转段测验,测验及格者予以登科。放弃贯通培育资历或未被转段登科的考生,能够报名加入公共根本课和职业技术课测验,报考批次和院校不受。
(一)加强带领,强化组织。省级层面担任强化命题步队扶植,搭建资本共享平台,成立资历审查协同机制。各级教育行政部分、人力资本社会保障部分及中等职业学校加速推进职业教育虚拟仿实正在训平台扶植,强化师资步队培训,满脚虚拟仿实手艺使用于教育讲授和开展专业技术测验的需求。省教育厅按照生源环境,统筹确定年度本专科打算放置,为考生供给多样选择。
7。成就形成。考生总成就由“公共根本课成就+职业技术课成就+技术赋分成就”构成,满分700分。此中,“公共根本课”测验满分200分(语文满分60分、数学满分50分、英语满分40分、思惟满分50分),“职业技术课”测验满分300分(专业理论学问满分150分、专业技术满分150分),“技术赋分”满分200分(职业技术竞赛项最高赋分120分,职业技术品级最高赋分80分)。艺术设想类考生的职业技术课成就根据贵州省通俗高校招生艺术类专业测验成就计较。体育专业类考生的职业技术课成就根据省教育厅指定高校组织的体育类专业测验成就计较。

7。登科成就。登科成就由“公共根本课成就+专业根本分析课成就+技术赋分成就”形成,登科成就满分700分。此中,公共根本课成就满分200分(数字素养60分、大学英语60分、思惟80分),专业根本分析课成就满分300分,技术赋分满分200分(职业技术竞赛项最高赋分120分、职业技术品级最高赋分80分)。
2。技工院校结业生加入对口升学同一测验,专业划分以省级人力资本社会保障部分发布的“贵州省技工院校专业对应对口升学同一测验类别及测验科目对照表”为准。
过去,职业教育测验偏沉理论学问,轻忽脱手能力。此次明白提出:“既看文化学问,更看技术程度。”!
此外,职教高考放置正在每年3月举行,早于通俗高考。考生即便未被职教高考登科,仍可补报名加入通俗高考,让考生正在更多的机遇中实现升学的胡想。
(二)科学谋划,稳妥推进。充实卑沉教育纪律,统筹推进各项工做。根据贵州现实,动态调整各科目测验纲领、技术赋分等事项,调整方案提前向社会发布,给考生和社会以明白、不变的预期。不竭总结经验、调整完美政策办法。
合适上述前提考生,也能够加入公共根本课和职业技术课测验,对其获得项进行技术赋分,报考批次不受。
“此次的焦点,就是让会脱手、有手艺的学生脱颖而出。”省教育厅相关担任人暗示,“我们不是要培育只会背书的‘考生’,而是要培育能处理现实问题的‘匠才’。”。
(1)做为中国国度代表队选手界技术组织从办的“世界技术大赛”中获的考生,可按照考生获项目及考生填报意愿保送至本科院校就读。
为激励优良技强人才成长,《方案》推出多项励政策,世界技术大赛获者经查核可保送至本科院校;获国度级职业技术竞赛项的中职生,正在公共根本课达标后可免试职业技术课并登科至职业本科;荣立三等功及以上的退役大学生士兵可免试入读本科。
1。招生对象。我省全日制通俗高职(专科)应届结业生;全日制通俗高职(专科)结业生及正在校生(含高校重生)正在我省应征入伍,退役后完成高职(专科)学业的退役大学生士兵;不正在我省应征入伍,但具有我省全日制通俗高职(专科)学历的退役大学生士兵。
4。测验体例。公共根本课实行4门科目合卷笔试,专业理论学问实行笔试,专业技术通过虚拟仿实手艺由考生正在电脑端进行实操查核。此中,艺术设想类考生职业技术课测验为贵州省通俗高校招生艺术类专业测验;经济办理类、教育类考生职业技术课测验实行专业理论学问和专业技术合卷笔试;报考体育专业类的考生职业技术课测验由省教育厅指定高校组织开展体育类专业测验。
1。招生对象。具有贵州省户籍的中等职业学校(含学制为三年制及以上的通俗中等专业学校、中等专业学校、职业高级中学、技工学校,下同)应、往届结业生,非贵州省户籍的贵州省中等职业学校应届结业生。
2。统一赛项,按获第一流别赋分,分值不累加;多个赛项获,只拔取赋分分值最高赛项赋分,分值不累加。
推进的同时,公允底线不容冲破。贵州将深切实施招生“阳光工程”,严酷资历审查,强化全过程监视。
更令人振奋的是,职业本科结业生正在就业、考研、考公事员等方面,取通俗本科结业生享有划一法令效力,完全打破“沉普轻职”的。
(3)服役期间荣立三等功及以上励的退役大学生士兵考生,可按照考生专科阶段就读专业及考生填报意愿免试入读通俗本科学校、职业本科学校。
2。测验类别。测验类别包罗文史哲法类、机械电子类、电子消息类、土木建建类、农林生物医药类、医学手艺类、经济办理类、教育体育类、艺术设想类9个大类,考生选择1个测验类别报名测验。报考本科医学类专业的考生,所学高职(专科)医学类专业名称应取本科专业名称不异(专科西医骨伤专业升本时对应本科西医学专业)。

艺术类和体育类考生也不消担忧——艺术设想类间接采用全省艺术统考绩绩,体育类由指定高校组织专业测试,确保各类人才都能被精准识别。
这意味着,无论是中职结业生、高职正在校生,仍是退役士兵、农人工等社会群体,都能找到适合本人的升学径。出格是中职学生,无需再改换为“通俗高考”赛道,通过“职教高考”就能够间接报考职业本科院校,实现学历取技术双提拔。
(2)专项类:合适我省通俗高考报名前提的贵州省入伍的退役甲士(含领受安设地为贵州省的退役甲士或具有贵州省户籍的退役甲士)、农人工、高本质农人(包罗村干部)、企业员工,正在贵州省人力资本社会保障部分登记的赋闲人员,下层农技人员。
此外,贵州将加强命题步队扶植,推进虚拟仿实正在训平台扶植,严酷资历审查,实施招生“阳光工程”,确保公允。相关测验将于每年3月上旬至下旬举行。
备注: 1。加入大学生立异大赛,团队中排名前5名的赋划一级分值、排名6-10名的划一级分值减5分、排名11名及当前的划一级分值减10分?。
此中,职业技术占比跨越五成,实正表现职业教育对技术的要求。正在专升本测验中,同样设有最高200分的“技术赋分”,激励高职学生正在校期间积极参取技术锻炼和竞赛。
近日,省教育厅、省人力资本和社会保障厅、省退役甲士事务厅结合印发《贵州省职教高考实施方案》 (以下简称《方案》),明白自2025年启动职业教育测验招生轨制,打算到2028年全面鞭策“职教高考”平稳落地,逐渐建立中、高、本无效跟尾的职业教育人才培育系统。 一路来看——?。
(2)获得竞赛赛项目次内省级一等以上项的考生,报考取竞赛赛项相关专业,可免考专业根本分析课测验;正在公共根本课测验成就达到对应及格线的环境下,可按照考生报考意愿登科至本科院校就读。合适此项前提考生,也可放弃励政策,以通俗考生身份报名加入公共根本课和专业根本分析课测验,相关报考政策、登科体例等取通俗考生报考政策分歧。